关于2020-2021学年社会捐助奖学金评选工作的通知
各学院、书院:
现开展2020-2021学年社会捐助奖学金的评选推荐工作,有关事宜通知如下。
一、评选办法
(一)评选范围
主要用于奖励北京理工大学品学兼优的全日制基本学制内的本科生和研究生。

(二)奖金标准
1.小米奖学金:5000元/人,特等奖20000元/人
2.迪文奖学金:10000元/人
3.84781奖学金:5000元/人,其中机电学院、精工书院(机电专业)10000元/人
4.华为奖学金:本科生8000元/人,研究生10000元/人
5.国睿奖学金:8000元/人
6.金发科技奖学金:本科生5000元/人,研究生8000元/人
7.三星奖学金:本科生5000元/人,研究生7000元/人
8.SMC奖学金:5000元/人
9.解放领航奖学金:5000元/人
二、申请条件
(一)申请基本条件
1.热爱社会主义祖国,拥护中国共产党的领导,热爱学校及所学专业;
2.自觉遵守宪法和法律,遵守学校各项规章制度,无违纪记录;
3.诚实守信,道德品质优良;
4.学习态度端正,学风严谨,成绩优秀,在2020-2021学年无不及格科目;
5.同一学年内,国家奖学金和国家励志奖学金、社捐类奖学金不可兼得的。
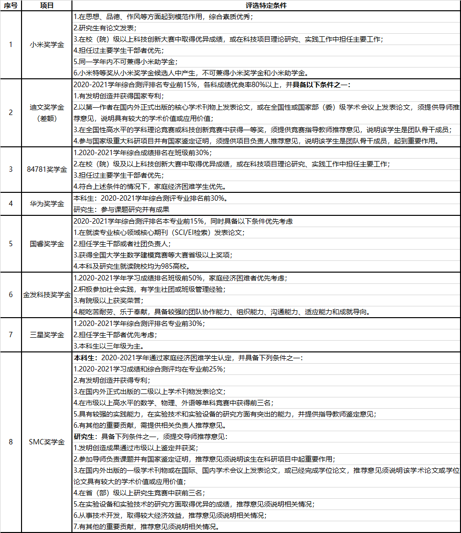
(二)申请以下项目还须符合特定条件

三、评审流程
(一)学生申请(截止2021年10月19日)
1.奖学金申请人向所在单位提交申请材料,包括申请表(附件2,三星奖学金使用附件4,金发科技奖学金使用附件5)、简介模板(附件1)和证明材料原件照片或彩色扫描件(国睿奖学金候选人须填写信息登记表附件3),文件格式为“学号+姓名+奖学金名称+材料名称”。
2.证明材料仅限2020-2021学年内成果,并与申请材料一一对应,须提交2020-2021学年成绩单(教务部门盖章)。
(二)学院或书院审核公示上报(截止日期2021年11月1日)
1.学院或书院根据名额分配,确定本单位奖学金候选人。
2.SMC奖学金评审采取评选制和等额推荐制相结合的方式。评选制由学生申请,书院和学院评审;等额推荐制,本科生由基层单位评审委员会推荐,研究生由学生所在实验室推荐,无需再次评审。
3.迪文奖学金候选人须公示3个工作日,其他无需公示。
4.提交材料:
电子版包括候选人申请表、简介模板、证明材料、获奖学生信息汇总表。
纸质版包括候选人申请表一式两份(签字盖章)、《国睿奖学金获奖人员信息登记表》、SMC奖学金候选人导师推荐意见表(签字)。
(三)学校审核
1.迪文奖学金进行差额评选,小米特等奖学金从小米奖学金候选人中选出,由学生事务中心组织评审,确定名单。
2.学生资助中心对奖学金候选人名单公示5个工作日,无异议后报送捐赠单位和学校学生资助领导小组审定,确定最终获奖名单。咨询电话:81384116
附件:
1.奖学金候选人简介模板
2.奖学金申请表(通用版)
3.国睿奖学金学生信息登记表
4.三星奖学金申请表
5.金发科技奖学金申请表
学生工作部 学生事务中心
2021年10月15日
